专业孵化器主导的创业生态系统价值共创:基于达安创谷的案例

导读
摘要:孵化器如何持续有效地推动创新创业并创造价值成为学界及业界关注的热点。然而,现有研究忽视了对专业孵化器主导的创业生态系统价值共创的探讨,未能凸显母子公司协同开展专业孵化的情境差异性。本文基于服务主导逻辑视角,运用纵向案例研究方法,聚焦母公司专业支持下广州达安创谷孵化器构建创业生态系统的全过程,探究专业孵化器主导的创业生态系统价值共创的实现过程与机制问题。研究发现:母公司初始的强大赋能,继而毕业企业的生态位得以快速提升,助推着创业生态系统主体结构关系的动态演变,进而驱动服务主导逻辑产生相应的更迭,并依此引导资源整合、服务交换和制度安排三维服务策略适配协同,最终动态支撑价值共创模式的持续演进。在此过程中,服务主导逻辑由单一向多重演化,各服务主导逻辑之间呈高兼容性和低向心性的特征。而在母子公司协同开展专业孵化这一新情境下,价值共创过程中的三大机制的形成也有其自身的特殊性。本研究拓展了孵化器主导的创业生态系统价值共创研究的类型,深化了对服务主导逻辑的动态属性及多重属性的解析,丰富了关系嵌入、协同演进和迭代演进三大机制对于价值共创过程实现作用的特殊性解释,对母子公司协同开展专业孵化情境下的创新创业实践具有借鉴意义。
关键词:专业孵化器;创业生态系统;价值共创;服务主导逻辑;
引用格式:张延平,冉佳森,黄敬伟,郭波武.专业孵化器主导的创业生态系统价值共创:基于达安创谷的案例[J].南开管理评论,2022,25(03):105-119.
我国创新创业浪潮正向纵深发展,孵化器在此浪潮中发挥重要推动作用,孵化器如何持续有效地实现价值创造成为学界及业界新近的关注热点。[1]在孵化器的发展萌芽期,综合型和平台型孵化器依托国家及地方政策的支持,聚焦创业企业初期获取资源难的痛点,很快实现了自身孵化业务发展。[2,3]但随着国家及地方监管部门对孵化器的孵化效率及服务精准度要求的不断提高,以及入孵企业对孵化器的资源和服务支持需求越来越个性化和专业化,综合型和平台型孵化器的孵化模式已不能较好地适应与匹配,价值创造能力随之快速下降,行业影响力快速丧失。[4]与此同时,专业孵化器却异军突起,被认为具有相对更强的生存能力及持续创新能力,在价值创造能力方面具有巨大的潜力。[5]
通过构建创业生态系统开展价值共创是孵化器实现价值创造的有效途径。[6]与综合型及平台型孵化器不同的是,专业孵化器专注垂直孵化,对被孵企业的孵化服务更具专业性、精准性和有效性,[7]更易构建专业的孵化网络以便形成创业生态系统来推进价值共创。[7]在实践中,专业孵化器与被孵企业及其他创业生态系统主体之间都存在着密切的服务交换关系。[8]专业孵化器通常是提供专业服务和专业资源的主体,而创业生态系统中的被孵企业则作为专业服务的对象。[8]因此,服务主导逻辑适用于解析专业孵化器的创业生态系统价值共创问题。但受限于研究情境,目前尚未有研究将服务主导逻辑拓展到专业孵化器主导的创业生态系统价值共创中来。此外,关于孵化器主导的创业生态系统价值共创,既有文献大都把多主体间的价值共创看作一个资源整合和服务互换的过程,因而仅对价值共创过程中资源和服务的二维关系展开分析。[9]然而,专业孵化器主导的创业生态系统是一种松散耦合的动态结构,其价值共创更强调制度在协调和促进各主体实施价值共创行为的重要作用,[10]因此在资源整合和服务互换之外,还需将制度安排放在重要位置予以考量。正如基于服务主导逻辑的价值共创研究所指出的,各主体间的资源整合、服务交换与制度安排的三维服务策略动态契合成为价值共创的内在支持性因素。[10]总体来看,服务主导逻辑为本研究提供了较好的启示与借鉴,但现有文献多从单一固定的服务主导逻辑来解析价值共创过程,[10]尚未考虑服务主导逻辑的动态多重属性,更未探讨与此相连的资源整合、服务交换与制度安排三维服务策略协同演化问题。
本文将重点研究以下三个问题:一是在专业孵化器主导的创业生态系统实现价值共创的过程中,专业孵化器与母公司、被孵企业间的角色地位和作用关系如何变化?二是服务主导逻辑及资源整合、服务交换与制度安排三维服务策略呈现何种动态演变?三是价值共创模式将呈现怎样的动态演化特征?
创业生态系统是指由创业企业和其他参与主体及其所处的创业环境所构成的有机整体,彼此间进行着复杂的交互作用,致力于实现共同价值创造,从而提升创业生态系统的创业水平。[11,12]创业生态系统的形态受系统内的各创业主体间相互作用关系影响较大。其中,创业主体指创业活动中直接或间接参与的企业和相关机构等。主体间相互作用关系指各类创业主体间相互依赖、相互影响和共同发展的关系。[13]
现有文献已对综合型和平台型孵化器的创业生态系统价值共创展开研究,重点关注创业生态系统形成下的多主体相互作用关系、价值共创推动的过程和价值共创模式,并由此形成了基于多主体协同演化视角的主体、过程和结果的研究框架。[2,3]在综合型孵化器主导的创业生态系统价值共创中,孵化器企业为在孵企业提供公共基础设施、政策支持、技术知识等资源及创业指导、管理咨询、融资等服务,与被孵企业之间形成引导与被引导的关系。而被孵企业之间地位大致平等,基于业务联系形成合作共享的关系,彼此之间进行资源和服务的交互,最终形成平衡型价值共创模式。[14]在平台型孵化器主导的创业生态系统价值共创中,大企业作为孵化器平台联合其他主体来共同创建创业生态系统,为被孵企业创造生存发展的机会,并和被孵企业之间形成主导与从属的关系,而被孵企业之间则依托大企业孵化器平台形成互利共生关系,[2]最终形成依托型价值共创模式。[3,15]但随着国家监管要求及入孵企业需求的不断提高,综合型和平台型孵化器的孵化绩效和价值创造能力快速下降,行业影响力快速丧失。[4]
与此同时,专业孵化器的专业创造价值的优势日益凸显。[16]专业孵化器是指围绕某一专业技术领域,为创业企业提供专业服务、专用基础设施和高质量技术咨询的创新创业服务机构。[5,7]目前,专业孵化器正向纵横深化服务的“网络孵化”趋势发展,[17]以专业化为基础而形成的孵化网络能够有力地推动入孵企业取得成功并协同创造价值。[7]相较于综合型和平台型孵化器而言,专业孵化器的创业生态系统内价值共创多主体之间存在更为复杂的动态演化关系,[5]并且创业生态系统价值共创过程和模式也将有显著差异,[9,18]亟待进一步展开研究。经文献梳理发现,不同类型孵化器的创业生态系统价值共创在主体与关系、因素与过程及模式等方面存在显著差异,如表1所示。
表1 不同类型孵化器主导的创业生态系统价值共创的比较
研究发现,专业实力雄厚的母公司设立子公司作为孵化器开展专业孵化,更有利于促进创业生态系统的持续演进和价值的持续创造。[19]该类型下子公司作为专业孵化器,主要通过扮演孵化支持和中介两种角色以提升创业生态系统的运行效率。[20]在孵化支持角色下,专业孵化器(子公司)在创业过程中协助母公司,促进其优势技术商业化。[21]在中介角色下,专业孵化器(子公司)作为母公司对外沟通的桥梁,可以实现母公司与创业企业、投资者、技术合作者在技术对外转让、对外商业合作和战略拓展等方面的直接对话。[22]但是,在母公司初始支持的专业孵化情境下,母子公司之间的关系绝非上述简单的静态科层结构关系,而应转向动态演化关系。尤其是母子公司与其他相关主体之间的互动关系及其价值共创的过程和模式更值得深入研究。[23]
服务主导逻辑是与“商品主导逻辑”相对应的概念。[24]与商品主导逻辑截然不同的是,服务主导逻辑将产品和服务进行统一,认为一切经济都是服务经济,并强调顾客积极参与共同生产和关系交换,价值由顾客参与并共同创造。[10,25]随着顾客由微观层面上的个体客户(消费者)延伸到中宏观层面的价值链或价值网协作者,[26]服务主导逻辑的应用情境也得到进一步扩展。服务主导逻辑早期被用来研究顾客和企业简单的二元互动关系,目前被拓展用来探讨多主体价值共创的多元互动关系,[10]已成为研究创业生态系统价值共创的重要理论视角。[27]
现有研究将服务主导逻辑下的生态系统价值共创的过程描述为:广泛的经济参与者在松散耦合的生态系统中通过资源整合和服务交换,由制度安排约束和协调,为自己或系统创造价值,是全方位价值共创过程。[28]现有基于服务主导逻辑的创业生态系统价值共创研究,主要聚焦于资源整合、服务交换和制度安排三维服务策略层面:在资源整合方面,强调创业生态系统是一个开放的资源整合系统,鼓励生态系统内参与者围绕共同目标,对创业资源进行整合开发和共享利用,最终在相互依存、相互协同中共创价值。[29]在服务交换方面,强调创业生态系统是一个多主体在服务交换中连接的交互系统,[30]生态系统内价值的创造不是线性的,而是在创业主体、合作伙伴及利益相关者等之间的互动过程即服务交换过程中共同创造。[10,31]在制度安排方面,强调创业生态系统是一个松散耦合的动态结构,许多服务都是通过非正式条款和合同来约定的,非正式制度是将生态系统内多主体连接在一起共同创造价值的核心机制,[28]价值共创要受参与者创造的制度和制度安排来约束和协调。[10]
现有文献基于服务主导逻辑对创业生态系统价值共创做出了有益探索,但多从单一固定的服务主导逻辑来解析创业生态系统价值共创问题,与之相匹配的资源整合、服务交换和制度安排三维服务策略也呈静态特征。[32]创业生态系统作为一个松散耦合的多主体协同的组织体系,价值共创过程的演进具有显著的复杂性、阶段性和动态性,[33]基于服务主导逻辑的创业生态系统价值共创研究也应强调服务主导逻辑的动态演变性。[10]一些研究指出,主导逻辑应该涉及多重属性的并存和复合,不同阶段基于多重主导逻辑主辅层次的不同,方能更好地支撑生态系统内的价值共创过程。[34]因此,服务主导逻辑在创业生态系统价值共创中的动态性和多重性,以及与之相匹配的资源整合、服务交换和制度安排三维服务策略间的动态契合值得进一步探讨。此外,受限于研究情境,目前还尚未有研究将服务主导逻辑拓展到专业孵化器主导的创业生态系统价值共创中来。
现有文献开始关注专业实力雄厚的母公司支持子公司开展专业孵化,在价值创造方面更具专业性和网络孵化的优势。服务主导逻辑适用于解析专业孵化器的创业生态系统价值共创过程问题,且主要聚焦资源整合、服务交换和制度安排三维服务策略层面。既有文献仍存在以下方面的理论缺口:尚未关注专业型孵化器所主导的创业生态系统价值共创议题,更未涉及母子公司协同开展专业孵化这一新情境下的价值共创;多从单一固定服务主导逻辑来解析生态系统价值共创问题,而生态系统价值共创过程中服务主导逻辑的动态性、多重性,以及与之相匹配的资源整合、服务交换和制度安排三维服务策略间的动态契合性,还有待系统性和开拓性的研究。
综上,本文以“关系—行动—结果”为逻辑主线,提出专业孵化器主导的创业生态系统价值共创的实现路径为:创业生态系统主体间相互作用关系的演变,动态驱动服务主导逻辑及服务策略产生相应的演进更迭,进而动态支撑创业生态系统价值共创的实现。具体而言,一是专业孵化器在创业生态系统的构建及发展过程中,与母公司和被孵企业之间存在不同的相互作用关系;二是在创业生态系统主体间相互作用关系的动态驱动下,专业孵化器的服务主导逻辑持续动态演进,并外显为资源整合、服务交换和制度安排三维服务策略的循环与匹配;三是在服务主导逻辑动态演化和资源整合、服务交换和制度安排三维服务策略动态匹配的支撑下,持续的实现创业生态系统价值共创。根据上述思路,形成专业孵化器主导下的创业生态系统价值共创研究框架,如图1所示。
图1 专业孵化器主导下的创业生态系统价值共创研究框架
专业孵化器主导的创业生态系统价值共创是一个动态过程,案例研究有助于细致丰富地描述这一过程,并且特别适合回答“如何”的问题。[35]此外,纵向单案例的研究更有助于结合时间序列中的关键事件及相应的因果关系进行记录观察。[36]综上,本文采用纵向单案例研究方法来构建专业孵化器主导的创业生态系统价值共创的过程模型。
(1)案例选择
本文在兼顾案例的典型性、理论适配性和数据可获得性的基础上,最终选择广州市达安创谷企业管理有限公司(以下简称“达安创谷”)作为案例研究样本。首先,案例典型性。案例企业的母公司广州市达安基因科技有限公司(以下简称“达安基因”)属于生物制药的龙头企业,达安创谷依托其母公司在产业资源、专业能力和制度成熟等方面的优势,大大提高了自身在大健康领域创新创业孵化上的知名度。其次,理论的适配性。案例企业通过自身日益丰富的资源、逐渐成熟的服务能力和适配性的制度设计,吸纳大批创业企业入孵,通过极具特色的“企业相互孵化”模式共同营造出良性的创新创业环境。并且案例企业能够基于被孵企业不同成长阶段,灵活调整和运用不同的服务逻辑和策略进行孵化服务,最终实现生态系统的价值共创,非常适合回答本文研究议题。再次,案例数据的可获得性。案例企业自创建以来,不断有被孵企业实现进驻和毕业,多年的沉淀积累了大量的案例数据和原始素材。本研究团队受广州市科技局委托负责每年组织开展广州市科技企业孵化器的绩效评价工作,对案例企业的数据获取更加便利、严谨和可靠。
(2)案例概况
达安创谷于2015年10月正式成立,是由母公司达安基因设立的专注于构筑“没有围墙”的大健康产业孵化器。近六年间,达安创谷通过构建“互联网+”服务平台,聚合并链接生态圈内外成员企业及各方资源,形成达安创谷大健康产业生态系统,推动大健康产业快速发展。截至2019年5月,达安创谷主导的“无围墙”生态圈共孵化具有自主创新能力的生物医药企业300余家,形成了庞大的大健康产业集群。截至2020年4月,创业生态系统间相互交易规模突破13亿元,且被孵企业创业成功率达70%。
一手数据的获取分三个阶段:第一阶段,研究团队负责人了解到案例企业在孵化绩效和成果方面具备代表性,对案例企业总经理进行访谈,收集和分析相关案例资料,初步确定研究问题。第二阶段,组织研究团队成员定期到达安创谷调研,共同参与研讨会及孵化管理工作交流会议,期间多次实施开放式和半结构化访谈,访谈对象包括总经理、副总经理、部门总监、中层管理人员和基层业务人员,单个人员访谈时间30-120分钟。在此过程中,会适时穿插参加被孵企业研讨会和对被孵企业代表访谈。第三阶段,对已有数据资料进行整理和分析总结,随机约谈1-2名企业人员对上一阶段调研的数据进行核对,若存在关键问题信息的遗漏,通过微信、邮件、电话等方式进行补充访谈及信息确认。[37]
二手数据收集方面,本文获取了达安创谷和达安基因的刊物资料、档案资料,并收集与达安创谷相关的中国知网数据、媒体新闻报道、企业公众号和公司官网信息,以此对访谈数据进行验证(表2)。
表2 数据收集情况的描述性统计
本研究采用扎根理论分析方法对所收集的案例资料进行整理和分析。首先,一名团队成员将访谈录音文件整理成访谈文稿,结合调研过程中收集到的二手资料,按照时间先后梳理达安创谷创业生态系统发展过程中的关键事件及潜在的因果关系。随后,由另外两名团队成员采用背对背编码方式开始对素材进行多级编码。针对个人主观性或片面性影响所获信息完整性的问题,[38]在两名团队研究人员完成编码后,研究小组还要求第三位团队成员对案例原始材料进行检查和核对。当两名人员完成的编码结果出现不一致时,将发起全体成员讨论。[39]具体编码过程为:首先,根据资料来源对案例数据进行一级编码,[40]编码原则见表3,并对相同来源的重复信息进行归一化处理形成一级引文库;其次,通过文献指引并按照创业生态系统演化过程特征对一级引文库进行阶段和引文的关联标记,形成二级编码引文库;最后,参照概念创业生态系统主体间作用关系、服务主导逻辑动态演化、服务策略和创业生态系统价值共创的核心属性,对二级编码进一步分类,形成三级编码。具体编码过程中涉及的案例数据编码结构见表4。
表3 数据来源和分类
表4 案例数据编码结构
为了对案例企业进行纵向深入分析,本文对其创业生态系统的演化过程进行阶段划分。首先,依据因果逻辑和演化关系将关键事件通过对应的时间阶段加以初步划分。[41]继而,根据已有的访谈数据和案例企业战略模式的变化,整体区分出三个关键时间阶段。最后,以动态演化视角审视确认创业生态系统的三个形成阶段。[1]第一阶段为创业生态系统起步阶段,即达安创谷初始创立,并依托母公司达安基因的产业资源和专业技术支持来孵化培育在孵企业。第二阶段为创业生态系统壮大阶段,即部分被孵企业成功毕业并实现快速发展,达安创谷顺势实施“毕业带动在孵”的孵化模式,籍此创业生态系统迅速壮大。第三阶段为创业生态系统扩散阶段,即由达安创谷、母公司达安基因、被孵毕业企业各自主导的创业生态系统共存并耦合共生,耦合的创业生态系统向多个关联产业延伸扩散。达安创谷发展关键事件及阶段划分如图2所示。
图2 达安创谷发展关键事件及阶段划分
达安创谷在建立之初,管理人员、资源、技术大都来源于母公司。而绝大多数被孵企业在入孵初期并不具备专业知识和创业资源,只能由专业孵化器依托母公司提供。此阶段,母公司产业资源丰富、专业能力强大是创业生态系统主体间关系初始建立的驱动性因素。
(1)创业生态系统主体间作用关系。在这一阶段,主体间相互作用关系主要由孵化器与母公司、孵化器与在孵企业两组主体构成。具体作用关系如下:
孵化器对母公司呈现的是依托关系。依托关系是指孵化器达安创谷在自身实力较弱的情况下,借助母公司达安基因在技术和资源上的先发优势,对在孵企业进行创业扶持的关系。在实践中,达安创谷总经理意识到未来会进入双创快车道,主动与几位达安基因的老员工承担建立专业孵化器的重担,通过专业孵化器平台把达安基因自有的资金、资源、技术、管理经验和优势分享给初创企业,为被孵企业提供孵化支撑服务。
孵化器对被孵企业呈现的是领导关系。领导关系是指孵化器达安创谷凭借自身和母公司的产业资源和专业能力,在创业生态系统内开展组织、指挥和协调等工作,引导在孵企业健康发展。在实践中,达安创谷根据大健康产业特点和自身背景优势,以“做平台”作为初期目标,针对性地为被孵企业输送专业资源,通过提供创业管理培训和产业政策指导等教育活动,引导各在孵企业专业化发展,帮助在孵企业积累产业经验,提高初创成功率。正如达安创谷总经理表示:“被孵企业要什么资源,发展当中遇到什么困难,都依靠我们来解决。”
(2)服务主导逻辑动态演化。对服务主导逻辑而言,企业需要将管理者个体认知内化为组织服务层面统一的主导逻辑,才能合理协调组织集体不一致的服务行为,为配置资源和供给服务提供决策依据。[42]就本案例而言,达安创谷与母公司间及与其他被孵企业间关系的演变过程也是其服务主导逻辑建立和重构的过程,本文将识别出达安创谷服务主导逻辑动态特征和服务的策略性安排,以求刻画出其服务主导逻辑的演变过程。
服务主导逻辑的动态特征:此阶段服务主导逻辑由单一逻辑主导,即实施“家长式”服务主导逻辑。“家长式”服务主导逻辑是指孵化器达安创谷以经营管理家庭的思维来建设创业生态系统,以家长的姿态对在孵企业提供全方位的支持和帮助。在实践中,达安创谷对上依托母公司的产业资源和专业技术,对下提供支持并引领在孵企业定向孵化。正如达安创谷总经理表示:“每一个进驻的企业都经过挑选,跟我们产业相关,愿意听我们规划的,我们才会对其提供帮助。”
(3)服务策略。在“家长式”服务主导逻辑的指导下,服务策略倾向于以专业孵化器为中介节点的服务提供方式。其一,资源供给。资源供给强调由达安创谷作为中介桥梁,将母公司的资源进行整合并直接提供给在孵企业。如达安创谷总经理在接受媒体采访时表示:“这些在孵企业刚进来的时候有的自带资源,但比较多的时候还是我们给他们提供资源。尤其是,集团(达安基因)有很多成熟的市场机会,他们其实可以快速上手去做就行了”。其二,服务输送。服务输送强调以达安创谷为主导,在支持服务方面为被孵企业提供技术、信息和学习等服务组合。达安创谷根据每个被孵企业自身特征和阶段需求,针对性地为被孵企业提供配套服务。如达安创谷运营部总监表示:“我们会根据每个团队的背景,已有的技术和能力,给他们提供相关的孵化支撑”。其三,制度传递。制度传递强调达安创谷主要沿袭母公司达安基因的制度设计理念来设定创业生态系统内的孵化制度。在实践中,由于达安创谷孵化器大部分管理人员来自母公司,同时在孵化器自身管理经验欠缺的情况下,学习和借鉴母公司的制度经验成为最优选项,即更多地遵照母公司的制度设计理念来设定各项孵化制度。
(4)创业生态系统价值共创。经过两年的摸索和沉淀,达安创谷依托达安基因向180余家在孵企业提供资源及服务,从而引导整个创业生态系统实现价值共创,本文将该价值共创模式定义为“点对点”单向价值输送。
具体来看,达安创谷专业孵化器将母公司达安基因的资源及技术定向地输送给被孵企业,有助于提升被孵企业的环境适应能力及创业成效,能够保证创业生态系统稳定建立。但这一模式会随着创业生态系统的发展,尤其是被孵企业的不断增多和不断成熟而面临挑战,从而影响孵化器的孵化成效。正如达安创谷总经理强调:“我们所孵化的80%以上的企业经营状况都很好。当被孵企业达到五十甚至几百家企业时,我们就觉得这种‘点对点’的方式有点力不从心了。”限于篇幅,此阶段案例编码略去备索。
在经历了两年的定向产业孵化之后,部分在孵企业得以毕业并发展壮大,甚至有部分毕业企业开始IPO并上市。一方面,毕业企业开始与一些达安创谷生态圈外的企业联合,逐渐产生了以毕业企业为主导的若干新的创业生态系统。另一方面,孵化器达安创谷在毕业企业的带动下,发展出更加壮大的孵化生态圈,开始逐步为母公司达安基因产业发展提供网络化生态支撑。此阶段,被孵毕业企业的自身成熟发展是创业生态系统主体间关系重构的驱动性因素。
(1)创业生态系统主体间作用关系。在这一阶段,由于被孵毕业企业成熟发展的驱动,创业生态系统多主体间关系出现重构,主要呈现了孵化器与母公司、孵化器与毕业企业两组新型主体间关系,具体如下:
孵化器对母公司呈现的是协助关系。协助关系是指孵化器和母公司二者之间没有明显的上下级关系,在资源和业务上表现为相互支持和协同发展状态。达安创谷生态圈的快速壮大导致依托母公司为主导的服务关系难以持续。达安创谷将母公司向自身输入资源的依托式服务关系转变为主动向母公司提供资源和技术支持的协助式服务关系,协助母公司实现产业深入与拓展。正如达安创谷总经理表示:“总是靠着母公司帮忙是不可持续的,关键还是要靠孵化器自力更生和持续创新。”
孵化器对毕业企业呈现的是合作关系。合作关系是指孵化器与被孵毕业企业之间在相互信任的基础上,通过项目合作的方式进行优势互补,实现技术交换、知识转移和信息共享。在实践中,部分被孵企业在毕业后仍选择继续与孵化器加强孵化合作。例如,足步医疗公司拥有自动化机器人技术,毕业后继续与孵化器内在孵企业大洋科技就医用化仿生机器人展开合作。
(2)服务主导逻辑动态演化。在此阶段,受被孵毕业企业成熟发展的驱动,达安创谷需平衡地服务好达安基因和毕业企业,过去家长式包办管理的服务主导逻辑已经不完全适用,需要转变为平等对话、协助合作的服务主导逻辑。
服务主导逻辑的动态特征:此阶段服务主导逻辑由单一主导转变为二元并存,即以“对话式”服务主导逻辑为主、以“家长式”服务主导逻辑为辅。具体来说,在面向达安基因和毕业企业新型关系时,达安创谷启用了新型的“对话式”服务主导逻辑。“对话式”服务主导逻辑是指达安创谷打破与达安基因、毕业企业之间原有的“上承下传”的领导思维,转而在平衡的关系情境中进行双向平等的对话交流和业务共建。在实践中,一部分被孵毕业企业快速发展成熟,在技术研发及市场开拓方面逐步建立优势,逐步成为创业生态系统中的主力军,与达安基因集团成立联合研发项目,并为达安创谷的孵化业务开展提供帮助。而在面向既有的在孵企业时,达安创谷则继续沿用“家长式”服务主导逻辑开展孵化服务。
(3)服务策略。在主逻辑“对话式”服务主导逻辑的指导下,达安创谷启用了全新的服务策略。其一,资源互换。资源互换是指基于毕业企业资源反哺能力的增强,达安创谷与达安基因、毕业企业在双向互动的情境中,进行资源上的相互交换行为。如达安创谷企业服务事业部总监指出:“由于大家宏观战略方向是一致的,只是做不同的细分市场,在技术上还能够相互启发,他们(毕业企业)可以给我们企业乃至整个集团带来很多不错的客户资源。”其二,服务交易。服务交易是指在生态系统内达安创谷与达安基因、毕业企业之间双向相互提供服务的交换活动。如达安创谷公共服务事业部总监表示:“原先是我们(达安创谷)给他们(毕业企业)提供技术咨询和服务,而在他们毕业之后,会回来给我们提供技术指导和服务。”其三,制度重构。制度重构是指达安创谷依据新的服务主导逻辑思想,对现有生态系统内的孵化制度结构和孵化内容重新设计和安排的过程。如达安创谷总经理表示:“我们进入了新的发展阶段,毕业企业拥有了更高的合作期待和要求,对我们这套孵化制度和体系提出了变革性建议,我们经过慎重思考并多方借鉴来优化我们的孵化制度体系。”
(4)创业生态系统价值共创。在此阶段,一方面,随着毕业的被孵企业发展成熟,毕业企业逐渐能够为孵化器达安创谷主导的创业生态系统反哺资源及服务。另一方面,达安创谷则进一步通过对创业生态系统扩大规模来提升资源及技术优势,并以此为基础促成与达安基因、毕业企业和在孵企业建立更深层次的合作。如此,整个创业生态系统实现了双向的价值传递,本文将该价值共创模式定义为“点对点”双向价值流通。
具体来看,达安创谷所孵化的企业在毕业及发展壮大之后,能够反哺资源给原有的创业生态系统,帮助原有的创业生态系统缓解发展压力。由毕业企业发展壮大驱动形成的“点对点”双向价值流通,可以很好地利用毕业企业延展的资源并形成一个彼此交织、相互渗透的环形双向价值系统,能够较好地帮助达安创谷管理日益壮大的创业生态系统。但随着被孵毕业企业的成熟壮大,由被孵毕业企业主导的创业生态系统也随之蓬勃发展,达安创谷对于这部分毕业企业控制力逐渐降低且面临挑战。此阶段案例编码参见表5。
表5 达安创谷创业生态系统壮大阶段典型引用语举例及编码结果
此阶段,由达安创谷所孵化的毕业企业不断发展壮大,其各自主导的创业生态系统也在不断地建立、完善并走向成熟,成为原达安创谷创业生态系统的延伸系统。由此带来了达安创谷所主导的创业生态系统的衍生和扩散,原有达安创谷孵化器的边界逐渐变得不明显,让整个孵化环境变得更加活跃,逐渐呈现出了“无围墙”和“网络化”的孵化效应,形成了更加复杂的松散耦合的创业生态系统。此阶段,毕业企业构建的创业生态系统的成熟发展是创业生态系统主体间关系再次重构的驱动性因素。
(1)创业生态系统主体间作用关系。在这一阶段,由于毕业企业所主导构建的创业生态系统的成熟发展的驱动,创业生态系统多主体间关系进行再次重构,主要呈现了由孵化器与母公司、孵化器与毕业企业主导的创业生态系统两组新型主体间关系,具体如下:
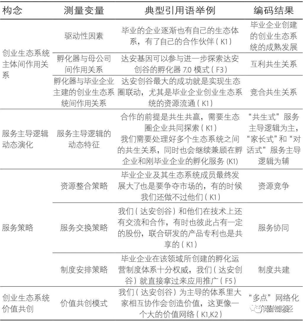
孵化器对母公司呈现的是互利共生关系。互利共生关系是指孵化器与母公司因双方资源的异质性,优势互补并相互协作,共同实现可持续性发展。达安创谷彻底改变了过去以子公司孵化器身份依附母公司的状态,通过独立战略决策与母公司在大健康产业上实现动态的“输入—输出”循环支持,开始将多元生态系统共生的理念渗透到与母公司的合作中去。例如,达安创谷和达安基因与富美康的合作案例中,通过三方生态系统的优势异质性资源进行赋能,实现三方企业合作共赢。
孵化器对毕业企业创建的创业生态系统呈现的是竞合共生关系。竞合共生关系是指达安创谷与毕业企业各自主建的创业生态系统在合作发展过程中,同时也不可避免地存在一定程度的竞争。在实践中,毕业企业在市场和技术方面的优势进一步增强,与孵化器的博弈能力也相应提升,在双方对话过程中显得更加独立,甚至体现出一定的对抗性。正如达安创谷总经理所言:“我们不希望看到也无法避免的是,它们(毕业企业)毕业之后会跟我们在技术专利上开展竞争。”
(2)服务主导逻辑动态演化。在此阶段,达安创谷需探索多个创业生态系统主体间的多元共存模式,过去平等对话的服务逻辑已经不完全适用,需要转变为基于价值认同的共生共赢的服务主导逻辑。
服务主导逻辑的动态特征:此阶段服务主导逻辑也由二元并存转变为多元共存,即以“共生式”服务主导逻辑为主,同时以“对话式”和“家长式”服务主导逻辑为辅。具体来说,在面向达安基因和毕业企业所主导的创业生态系统的新型关系时,达安创谷启用了“共生式”服务主导逻辑。“共生式”服务主导逻辑是指达安创谷与达安基因和毕业企业各自所构建的创业生态系统相互独立又相互依存,系统内多个主体间彼此共享资源和互助服务,形成合则共荣分则俱损的状态。在实践中,达安创谷通过独立战略决策与母公司共同深耕大健康产业的纵向链条布局,对毕业企业组建的创业生态系统继续在技术、产品研发方面采用互补赋能的方式开展合作,同时利用自身的集群优势及信息反馈机制挤压其他毕业企业组建的创业生态系统市场空间。由于刚毕业企业及在孵企业在能力和资源上并未有突破,达安创谷对刚毕业企业仍沿用“对话式”服务主导逻辑,面向在孵企业沿用“家长式”服务主导逻辑。
(3)服务策略。在主逻辑“共生式”服务主导逻辑的指导下,达安创谷启用了全新的服务策略。其一,资源竞争。资源竞争是指由于某些资源的稀缺性,引起松散耦合的创业生态系统的各中心主体对资源进行相互争夺的行为。正如达安创谷总经理强调:“市场环境是残酷的,这些成熟的毕业企业像我们养大的孩子,在‘饥荒’的时候,也会跟我们抢饭(资源)吃,毕竟大家都要生存。”其二,服务协同。服务协同是指达安创谷与松散耦合的创业生态系统的各中心主体持续地开展业务合作,协同优化彼此间的服务内容和服务方式,以求松散耦合的创业生态系统进一步扩散壮大。正如达安创谷总经理强调:“我们的关系虽然是松散的,但在合作和相互服务上是高度协同的,这样才能做到‘形散神不散’。”其三,制度共建。制度共建是指达安创谷依据新的服务主导逻辑思想,融合创业生态系统的其他中心主体的需求、建议和优势,共同推动松散耦合的创业生态系统的管理与运作制度体系的更迭与创新。如达安创谷总经理接受媒体采访时表示:“虽然我们(达安创谷)在市场的地位越来越强,但为了一起盘活市场,一起构建更强大的生态系统圈,我们仍需求同存异,与大家一起商定生态圈的运行规则。”
(4)创业生态系统价值共创。在此阶段,随着被孵毕业企业的自身成熟发展,并以自身为中心构建了若干新的创业生态系统,由此与孵化器达安创谷形成了拥有多个中心主体的松散耦合的创业生态系统。这些基于各个中心主体的创业生态系统与原有达安创谷孵化器主导的创业生态系统共同进行价值交互的价值共创模式,本文将其定义为“多点”网络化价值链接。
具体来说,在积累了一定的技术经验和资源之后,成熟的毕业企业逐步建立了以自身为主体的新创业生态,让原有的孵化器与被孵企业之间“点对点”的价值传递方式,演化为以各自为中心主体的创业生态系统之间的价值传递,形成了网络化的价值链接体系。这一价值共创模式能够扩大毕业企业在生态系统中的影响力,同时也有助于进一步加强孵化器达安创谷在行业中的地位和价值创造力。此阶段案例编码参见表6。
表6 达安创谷创业生态系统扩散阶段典型引用语举例及编码结果
现有的价值共创研究主要集中在综合型和平台型孵化器主导的创业生态系统领域,本文将创业生态系统价值共创研究拓展到更专注网络化价值创造的专业孵化器主导的创业生态系统领域展开讨论,探讨专业孵化器主导的创业生态系统价值共创过程、服务主导逻辑演进,以及价值共创的演化机制更迭,以下围绕这三个方面展开讨论。
创业生态系统的核心特征是各要素之间具有价值共创性,通过价值共创维持着系统的正常运行和演化发展。[43]生态系统内各主体通过资源整合、服务交换和制度安排开展协同性价值创造,[28]这一过程中价值主体识别、资源互动等是价值共创的重要内容。[31,44]本研究表明,在母子公司协同开展专业孵化情境下,随着创业生态系统的不断演进,子公司孵化器和母公司、被孵企业之间关系呈动态演化特征,主体间关系变化驱动服务主导逻辑及资源整合、服务交换和制度安排三维服务策略产生相应的动态更迭,最终支撑价值共创模式的持续演进(图3)。
图3 创业生态系统价值共创的过程
具体来看,在起步阶段,创业生态系统主体间的关系呈现为孵化器对于母公司的依托关系及对被孵企业的引导关系,进而在这一主体间关系的驱动下形成“家长式”服务主导逻辑。在该逻辑思想引导下,主体间行为表现为母公司对孵化器及孵化器对被孵企业单向的资源、服务和制度对接,进而适配形成相应的服务策略,即资源供给、服务输送和制度传递,并由此支撑形成了“点对点”单向价值输送的价值共创模式。在壮大阶段,创业生态系统主体间的关系呈现为孵化器与母公司的协助关系及孵化器与毕业企业的合作关系,进而在这一主体间关系的驱动下形成“对话式”服务主导逻辑。在该逻辑思想引导下,主体间行为表现为双向的资源、服务和制度上的交互,进而适配形成相应的服务策略,即资源互换、服务交易和制度重构,并由此支撑形成了“点对点”双向价值流通的价值共创模式。在扩散阶段,创业生态系统主体间的关系呈现为孵化器与母公司的互利共生关系和孵化器与毕业企业构建的创业生态系统的竞合共生关系,进而在这一主体间关系的驱动下形成“共生型”服务主导逻辑。在该逻辑思想引导下,主体间行为表现为网络式资源、服务和制度的相互交织融合,进而适配形成相应的服务策略,即资源竞争、服务协同和制度共建,并由此支撑形成了“多点”网络化的价值链接的价值共创模式。
多元动态逻辑的观点强调组织内部多种制度逻辑之间是相互影响的,这种以逻辑冲突和并存等形式展现出来的多元逻辑关系是组织应对外部复杂环境的必然选择,这也是创业生态系统面临多主体关系复杂性的整体逻辑解决方案。[45]服务主导逻辑在动态演化及多重逻辑并存下将显现兼容性和向心性问题。兼容性是指不同逻辑在组织中出现时,呈现出对组织行动目标一致性的影响。向心性是指对组织核心功能实现来说,不同逻辑在多大程度上被认为是同等合理且重要的。[46]本研究表明,专业孵化器会能动地结合多元主体间关系的演变来调整服务主导逻辑及服务策略。在这一过程中,服务主导逻辑由单一逻辑主导过渡到多重逻辑并存,多重服务主导逻辑之间呈高兼容性和低向心性的特征。此外,服务主导逻辑和服务策略是一个完整的动态逻辑体系,服务主导逻辑与服务策略之间呈动态匹配特征,不同类型服务主导逻辑下有不同服务策略予以支撑匹配。
具体而言,在起步阶段,专业孵化器构建了单一的“家长式”服务主导逻辑。在壮大阶段,形成了以“对话式”服务主导逻辑为主和“家长式”服务主导逻辑为辅的二元服务逻辑并存的格局。上述两种服务主导逻辑并存下的系统目标仍然一致,都是为了推动整个创业生态系统的发展壮大,两种服务主导逻辑之间呈高兼容性和低向心性的特征。在扩散阶段,母公司主建的创业生态系统和毕业企业主建的创业生态系统被视为同等重要的被服务主体,由此专业孵化器面向二者建构了“共生式”服务主导逻辑,而面向毕业企业和在孵企业则分别继续沿用“对话式”和“家长式”服务主导逻辑。由此形成了以“共生式”服务主导逻辑为主、“对话式”和“家长式”服务主导逻辑为辅的多元服务逻辑共存的格局。上述三种服务主导逻辑并存下的组织目标仍是一致的,均是为了推动整个创业生态系统的进一步扩散,三种服务主导逻辑之间也呈高兼容性和低向心性的特征。
关于创业生态系统价值共创的实现机制,现有研究主要聚焦于关系嵌入、协同演进和迭代演进三类机制。[19,47]与此对应,专业孵化器主导的创业生态系统价值共创过程中,多主体间关系的演变如何驱动服务主导逻辑和服务策略的协同演化机制,凸显的是关系嵌入机制;服务主导逻辑和服务策略的协同演化如何支撑价值共创的实现机制,凸显的是协同演进机制;各个阶段价值共创实现后如何过渡和开启下一阶段价值共创机制,凸显的是迭代演进机制。专业孵化器主导创业生态系统实施价值共创,背后的演化机制更迭有着自身的特殊性。
第一,关系嵌入机制。现有研究认为,多主体间关系的构建和演化是创业生态系统动态演进的重要标志。[48]而关系嵌入机制被广泛用来描述嵌入组织网络中的关系对多主体间行为的影响。[49]现有关系嵌入机制驱动生态系统主体间行为的研究,主要基于主体强弱关系来解释主体间行为的变化和发展,[50,51]忽视了从驱动性关系因素对生态系统内企业生态位的影响这一视角来解释主体间行为的变化和发展。[52]本研究表明,关系嵌入机制会驱动服务主导逻辑的动态演变,具体驱动路径为:在创业生态系统构建的不同阶段,各阶段的驱动性关系因素嵌入后,会引起主体间的生态位发生变化,进而会驱动核心主体的服务主导逻辑思想的变化。本案例在起步阶段,母公司产业资源丰富、专业能力强大这一驱动性关系因素嵌入后,得以逐渐形成了母公司作为产业资源和专业能力提供方、专业孵化器作为中介方和在孵企业作为孵化服务的承接方的生态位体系,由此驱动专业孵化器实施“家长式”服务主导逻辑。在壮大阶段,被孵毕业企业的自身成熟发展这一驱动性关系因素嵌入后,得以逐渐形成了母公司作为协助方、专业孵化器作为中介方和被孵毕业企业作为合作方的生态位体系,由此驱动专业孵化器实施“对话式”服务主导逻辑。在扩散阶段,毕业企业构建的创业生态系统的成熟发展这一驱动性关系因素嵌入后,逐渐形成了母公司、专业孵化器和毕业企业各自创建的创业生态系统作为彼此共生方的生态位体系,由此驱动专业孵化器实施“共生式”服务主导逻辑。
第二,协同演进机制。协同演进机制可用来解释服务主导逻辑推动价值共创的机理。现有大部分研究只是解析了单一静态服务主导逻辑对于服务策略的引导所产生的协同效应,[53]忽略了动态多重服务主导逻辑对服务策略的引导所产生的协同演进机制分析。本文研究表明,协同演进机制驱动专业孵化器主导的创业生态系统价值共创的演进:在创业生态系统构建的不同阶段,各阶段的服务主导逻辑经动态及多重演进后,会引导服务策略的协同演进,进而驱动生态系统内各主体的共创行为的协同匹配,以此实现多主体间的价值共创演进。
第三,迭代演进机制。创业生态系统中的价值共创是生态系统得以持续演化发展的内在驱动力。[54]现有研究更多以多阶段、线性关系组合的逻辑来描述价值共创的过程,[43]还未重点关注创业生态系统价值共创中前后阶段的闭环演进过程,[55]忽略了对创业生态系统迭代演进机制的作用效应研究。本研究表明,迭代演进机制驱动创业生态系统价值共创的阶段性循环演进:在创业生态系统循环的不同阶段,各阶段的价值共创模式经动态演进后,会推动专业孵化服务所聚焦主体的演变,这一作用效应将驱动专业孵化创业生态系统内某一主体快速发展壮大,甚至催生新的核心主体,由此会衍生全新的主体间关系,助推创业生态系统向下一阶段迭代演进。本案例在第一阶段“点对点”单向输送的价值共创模式推动下,在孵企业得以快速成长并顺利毕业。毕业企业这一新主体的出现,成功助推创业生态系统由起步阶段向壮大阶段迭代演进。在第二阶段“点对点”双向价值流通的价值共创模式推动下,毕业企业能够建立以各自为中心的创业生态系统。毕业企业创建的生态系统这一新主体的出现,成功助推创业生态系统由壮大阶段向扩散阶段迭代演进。限于案例企业的实践制约,本文未能探讨第三阶段的迭代演进规律。
第一,对孵化器主导的创业生态系统价值共创研究的贡献。现有创业生态系统价值共创研究重点关注综合型和平台型两种孵化器类型,本文拓展性地探讨了专业孵化器主导的创业生态系统价值共创的过程及机制问题;提出的专业孵化器主导的创业生态系统实现价值共创的过程框架,一方面拓展了孵化器主导的创业生态系统价值共创研究的类型,另一方面拓展了以“关系—行动—结果”为逻辑主线的价值共创过程的分析,即在行动环节加入了服务主导逻辑引导服务策略的适配协同分析。
第二,对服务主导逻辑理论的贡献。现有研究对于服务主导逻辑理论的探讨,更多沿袭二元微观主体下的单一固定的服务主导逻辑,导致现有服务主导逻辑理论在多元主体中的解释力不足。[28,47]本文解析了服务主导逻辑由单一主导向多重并存的动态演化过程,一方面揭示了专业孵化器会能动地结合多元主体间关系的演变来调整服务主导逻辑及服务策略,另一方面揭示了多重服务主导逻辑之间的主辅关系和并存机制,在由单一逻辑主导过渡到多重逻辑并存的过程中,各服务主导逻辑之间呈高兼容性和低向心性的特征。本研究响应了对于服务主导逻辑“从单一主导向多元并存”的研究呼吁,[46]拓展了对服务主导逻辑的动态属性及多重属性的解读。
第三,对价值共创演化机制研究的贡献。将既有研究纳入新情境中进行分析是提高案例研究效度的重要方式。[56]可识别出新的独特解释机制,以及扩大研究结论的适用范围。[57]因此,在母子公司协同开展专业孵化这一新情境下,本文对价值共创过程中关系嵌入、协同演进和迭代演进机制展开进一步探索,发现在新的情境下三大机制触发的特殊性,揭示了新的情境下三大机制产生的特殊内涵,有助于更好地理解专业孵化器主导的创业生态系统价值共创的机理,丰富了现有三大机制对于价值共创过程实现作用的解释。
对于子公司专业孵化器而言,一是要发挥主导角色,善于借力母公司的专业能力和优势资源来持续推动创业生态系统的创建,并与母公司实现协同性成长并互利共生。二是专业孵化器要将服务核心聚焦于毕业企业,助推毕业企业的发展壮大,以此驱动创业生态系统价值共创主体间作用关系的演进,并据此动态更新服务主导逻辑。三是孵化器在推动创业生态系统价值共创的过程中,要实现多重服务主导逻辑的兼容并存,并运用匹配的服务策略及相应的协同机制开展孵化服务,以此支撑价值共创模式的更新演进。对于母公司而言,可充分利用自身强大的专业能力和丰富的产业资源,建立子公司试水专业孵化器服务,以此作为扩展及优化自身产业生态圈的一种有效途径;在协助子公司成长过程中,动态定位母子公司协同关系并适时转化自身角色和作用。对于被孵企业而言,要积极借助专业孵化器及其生态圈势力的支持,实现由在孵向毕业继而向构建以自身为中心的创业生态系统的跨越式成长,最终与专业孵化器乃至整个生态圈实现竞合共生。
参考文献
[1]Autio,E.,Nambisan,S.,Thomas,L.D.W.,Wright,M..Digital Affordances,Spatial Affordances,and the Genesis of Entrepreneurial Ecosystems.Strategic Entrepreneurship Journal,2018,12(1): 72-95.
[2]Ceccagnoli,M.,Forman,C.,Huang,P.,Wu,D.J..Cocreation of Value in a Platform Ecosystem: The Case of Enterprise Software.MIS Quarterly,2012,36(1): 263-290.
[3]Fu,W.,Wang,Q.,Zhao,X..The Influence of Platform Service Innovation on Value Co-creation Activities and the Network Effect.Journal of Service Management,2017,28(2): 348-388.
[4]李永周,阳静宁,田雪枫.科技创业人才的孵化网络嵌入、创业效能感与创业绩效关系研究.科学学与科学技术管理,2016,37(9): 169-180.
[5]Schwartz,M.,Hornych,C..Cooperation Patterns of Incubator Firms and the Impact of Incubator Specialization: Empirical Evidence from Germany.Technovation,2010,30(9): 485-495.
[6]Jacobides,M.G.,Cennamo,C.,Gawer,A..Towards a Theory of Ecosystems.Strategic Management Journal,2018,39(8): 2255-2276.
[7]张力,聂鸣.企业孵化器分类和绩效评价模型研究综述.外国经济与管理,2009,31(5): 60-65.
[8]Shih,T.,Aaboen,L..The Network Mediation of an Incubator:How Does It Enable or Constrain the Development of Incubator Firms' Business Networks? Industrial Marketing Management,2019,80(3): 126-138.
[9]周文辉,陈凌子,邓伟,周依芳.创业平台、创业者与消费者价值共创过程模型:以小米为例.管理评论,2019,31(4): 283-294.
[10]Vargo,S.L.,Lusch,R.F..Institutions and Axioms: An Extension and Update of Service-dominant Logic.Journal of the Academy of Marketing Science,2016,44(1): 5-23.
[11]陈海涛,宋姗姗,单标安.创业生态系统的共生演化模型及仿真研究——基于中关村历史数据的分析.管理学季刊,2018,3(3): 68-86.
[12]Spigel,B..The Relational Organization of Entrepreneurial Ecosystems.Entrepreneurship Theory and Practice,2017,41(1): 49-72.
[13]Neumeyer,X.,Santos,S.C..Sustainable Business Models,Venture Typologies,and Entrepreneurial Ecosystems: A Social Network Perspective.Journal of Cleaner Production,2018,172(4):4565-4579.
[14]Barbero,J.L.,Casillas,J.C.,Wright,M.,Garcia,A.R..Do Different Types of Incubators Produce Different Types of Innovations? Journal of Technology Transfer,2014,39(2): 151-168.
[15]Overholm,H..Collectively Created Opportunities in Emerging Ecosystems: The Case of Solar Service Ventures.Technovation,2015,39(6): 14-25.
[16]王康,李逸飞,李静,赵彦云.孵化器何以促进企业创新——来自中关村海淀科技园的微观证据.管理世界,2019,35(11): 102-118.
[17]司春林,梁云志.孵化器的商业模式与自身发展——典型案例分析.经济管理,2010,32(10): 169-179.
[18]李燕萍,李洋.价值共创情境下的众创空间动态能力——结构探索与量表开发.经济管理,2020,42(8): 68-84.
[19]Mack,E.M.H..The Evolutionary Dynamics of Entrepreneurial Ecosystems.Urban Studies,2016,53(10): 2118-2133.
[20]Fossa,N.J.,Pedersenb,T..Transferring Knowledge in MNCs:The Role of Sources of Subsidiary Knowledge and Organizational Context.Journal of International Management,2002,8(1):49-67.
[21]Pla-Barber,J.,Villar,C.,Madhok,A..Co-parenting through Subsidiaries: A Model of Value Creation in the Multinational Firm.Global Strategy Journal,2018,8(4): 536-562.
[22]Paterson,S.L.,Brock,D.M..The Development of Subsidiary-management Research: Review and Theoretical Analysis.International Business Review,2002,11(2): 139-163.
[23]Benghozi,P.,Salvador,E..Are Traditional Industrial Partnerships So Strategic for Research Spin-off Development? Some Evidence from the Italian Case.Entrepreneurship and Regional Development,2014,26(1-2): 47-79.
[24]Vargo,S.L.,Maglio,P.P.,Akaka,M.A..On Value and Value Co-creation: A Service Systems and Service Logic Perspective.European Management Journal,2008,26(3): 145-152.
[25]Vargo,S.L.,Lusch,R.F..It's all B2B...and beyond: Toward a Systems Perspective of the Market.Industrial Marketing Management,2011,40(2): 181-187.
[26]Kohtamaki,M.,Rajala,R..Theory and Practice of Value Co-creation in B2B Systems.Industrial Marketing Management,2016,56(2): 4-13.
[27]姜尚荣,乔晗,张思,刘颖,胡毅,徐艳梅.价值共创研究前沿:生态系统和商业模式创新.管理评论,2020,32(2): 3-17.
[28]简兆权,令狐克睿,李雷.价值共创研究的演进与展望——从“顾客体验”到“服务生态系统”视角.外国经济与管理,2016,38(9): 3-20.
[29]Pera,R.,Occhiocupo,N.,Clarke,J..Motives and Resources for Value Co-creation in a Multi-stakeholder Ecosystem: A Managerial Perspective.Journal of Business Research,2016,69(10):4033-4041.
[30]Nambisan,S.,Baron,R.A..Entrepreneurship in Innovation Ecosystems: Entrepreneurs' Self-regulatory Processes and Their Implications for New Venture Success.Entrepreneurship Theory and Practice,2013,37(5): 1071-1097.
[31]Gummesson,E.,Mele,C..Marketing as Value Co-creation through Network Interaction and Resource Integration.Journal of Business Market Management,2010,4(4): 181-198.
[32]Heinonen,K.,Strandvik,T..Customer-dominant Logic: Foundations and Implications.The Journal of Services Marketing,2015,29(6/7): 472-484.
[33]蔡莉,彭秀青,Nambisan,S.,王玲.创业生态系统研究回顾与展望.吉林大学社会科学学报,2016,56(1): 5-16.
[34]Dunn,M.B.,Jones,C..Institutional Logics and Institutional Pluralism: The Contestation of Care and Science Logics in Medical Education,1967-2005.Administrative Science Quarterly,2010,55(1): 114-149.
[35]Eisenhardt,K.M..Building Theories from Case Study Research.Academy of Management Review,1989,14(4): 532-550.
[36]Eisenhardt,K.M..Making Fast Strategic Decisions in High-velocity Environments.Academy of Management Journal,1989,32(3): 543-576.
[37]苏芳,毛基业,谢卫红.资源贫乏企业应对环境剧变的拼凑过程研究.管理世界,2016,(8): 137-149.
[38]毛基业,张霞.案例研究方法的规范性及现状评估——中国企业管理案例论坛(2007)综述.管理世界,2008,(4): 115-121.
[39]Wei,T.,Clegg,J..Effect of Organizational Identity Change on Integration Approaches in Acquisitions: Role of Organizational Dominance.British Journal of Management,2018,29(2): 337-355.
[40]余义勇,杨忠.如何有效发挥领军企业的创新链功能——基于新巴斯德象限的协同创新视角.南开管理评论,2020,23(2):4-15.
[41]Langley,A..Strategies for Theorizing from Process Data.Academy of Management Review,1999,24(4): 691-710.
[42]张璐,梁丽娜,苏敬勤,张强,长青.破茧成蝶: 创业企业如何突破能力的刚性束缚实现进阶? 管理世界,2020,36(6): 189-201.
[43]朱秀梅,林晓玥,王天东.数字创业生态系统动态演进机理——基于杭州云栖小镇的案例研究.管理学报,2020,17(4):487-497.
[44]王琳,陈志军.价值共创如何影响创新型企业的即兴能力——基于资源依赖理论的案例研究.管理世界,2020,36(11): 96-110.
[45]程聪.中国企业跨国并购后组织整合制度逻辑变革研究: 混合逻辑的视角.管理世界,2020,36(12): 127-145.
[46]Besharov,M.L.,Smith,W.K..Multiple Institutional Logics in Organizations: Explaining Their Varied Nature and Implications.Academy of Management Review,2014,39(3): 364-381.
[47]吴瑶,肖静华,谢康,廖雪华.从价值提供到价值共创的营销转型——企业与消费者协同演化视角的双案例研究.管理世界,2017,(4): 138-157.
[48]Zahra,S.A.,Nambisan,S..Entrepreneurship and Strategic Thinking in Business Ecosystems.Business Horizons,2012,55(3): 219-229.
[49]王新华,车珍,于灏,吴梦梦.网络嵌入、多途径知识集聚与创新力——知识流耦合的调节作用.南开管理评论,2019,22(3):28-39.
[50]Lechner,C.,Frankenberger,K.,Floyd,S.W..Task Contingencies in the Curvilinear Relationships between Intergroup Networks and Initiative Performance.Academy of Management Journal,2010,53(4): 865-889.
[51]邵云飞,霍丽莎.突破性创新的生态系统动态演化及实现机制——关系嵌入与组织合作适配视角.管理案例研究与评论,2018,11(4): 319-332.
[52]梁强,邹立凯,宋丽红,李新春,王博.组织印记、生态位与新创企业成长——基于组织生态学视角的质性研究.管理世界,2017,(6): 141-154.
[53]张婧,邓卉.品牌价值共创的关键维度及其对顾客认知与品牌绩效的影响: 产业服务情境的实证研究.南开管理评论,2013,16(2): 104-115,160.
[54]Adner,R.,Kapoor,R..Value Creation in Innovation Ecosystems:How the Structure of Technological Interdependence Affects Firm Performance in New Technology Generations.Strategic Management Journal,2010,31(3): 306-333.
[55]张玉利,白峰.基于耗散理论的众创空间演进与优化研究.科学学与科学技术管理,2017,38(1): 22-29.
[56]Gibbert,M.,Wicki,R.B..What Passes as a Rigorous Case Study? Strategic Management Journal,2008,29(13): 1465-1474.
[57]Tsang,E.W.K..Case Studies and Generalization in Information Systems Research: A Critical Realist Perspective.Journal of Strategic Information Systems,2014,23(2): 174-186.
作者简介 :张延平,广州大学管理学院,教授、博士生导师、管理学博士后,研究方向为颠覆性创新、价值共创;冉佳森(通讯作者),广州大学管理学院,讲师、管理学博士,研究方向为企业创新、IT治理;黄敬伟,广州应用科技学院创新创业学院,讲师,研究方向为创新创业管理;郭波武,中南大学商学院博士研究生,研究方向为创新创业管理
【免责声明】《现代财经》微信公众平台所转载的专题文章,仅作佳作推介和学术研究之用,未有任何商业目的;对文中陈述、观点判断保持中立,请读者仅作参考,并请自行承担全部责任;文章版权属于原作者,如果分享内容有侵权或非授权发布之嫌,请联系我们,我们会及时审核处理。
《现代财经-早读分享》是由《现代财经》天津财经大学学报编辑部编辑出版(总第2372期)
编辑整理:蔡子团队
团队成员:李莉、郭蔷、马洪梅、蔡跀、陈晨、张晓丹、白晓萌、李茸茸、梁晓娟、王建飞、吴玉婷、王晴晴、丁慧